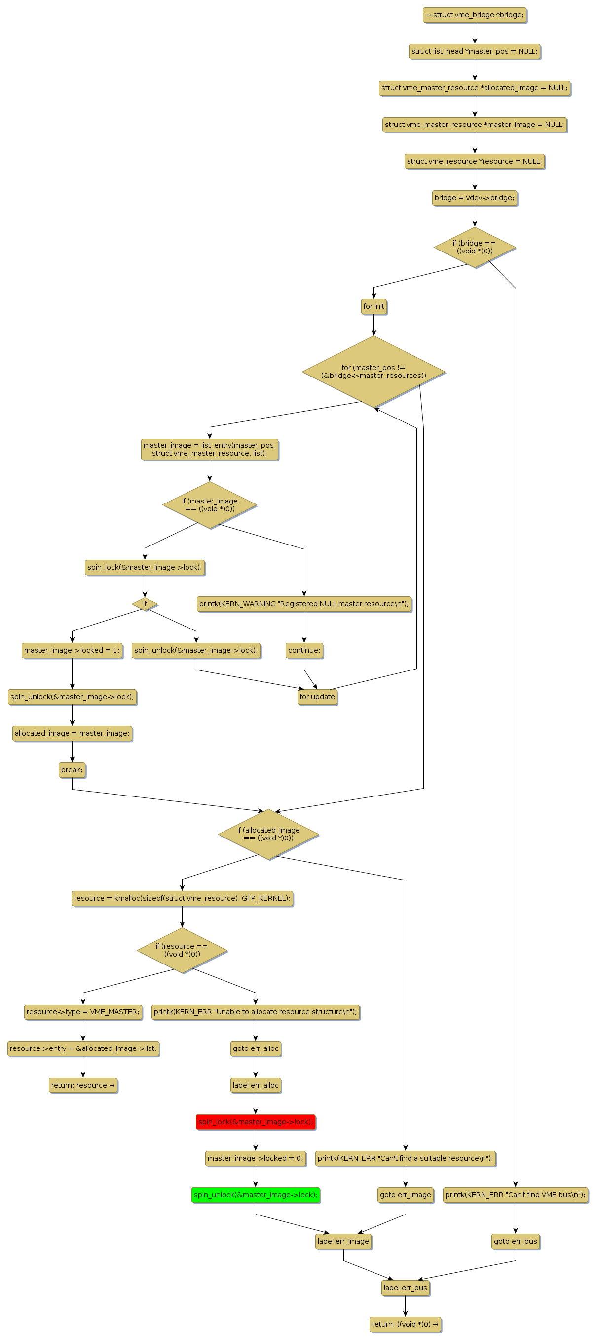
Instance Verification Kit (IVK)
spin lock @ [10677+31+/linux-3.19-rc1/drivers/vme/vme.c]
Instance Signature: lock
|
The Matching Pair Graph:
|
|
Function Name
|
Control Flow Graph (CFG)
|
Events Flow Graph (EFG)
|
Source Correspondence
|
|
vme_master_request
|
|
|
[9113+18+/linux-3.19-rc1/drivers/vme/vme.c]
|